介紹
飲料生產、製藥廠、廢水處理廠等多個行業都依賴水質監測系統來測量和控制重要的水質指標。定義水的物理、化學和生物特性的參數可以用作水質指標。示例包括:
・物理:溫度和濁度
・化學:pH、氧化還原電位 (ORP)、電導率和溶解氧
・生物:藻類和細菌
本文重點關注歷史上不可或缺且不可靠的化學測量參數,這些參數構成了實施負擔。電化學是化學的一個分支,它透過測量電子從一種反應物到另一種反應物的轉移來表徵還原-氧化(氧化還原)反應的行為。電化學技術可直接或間接用於檢測和測量前面列出的示例水質指標。電化學測量系統由兩個主要模塊組成:
・傳感器:用於測量水質指標並產生相應電訊號的裝置。
・測量和處理單元:測量和處理電訊號的電路。
通常,單個有線傳感器部署在加工廠中。現場傳感器需要經常清潔和校準並經常更換。無線網絡可以減輕部分負擔,但通常認為它們不夠強大,無法部署在這些應用程序的惡劣環境中。
在此過程中,現在可以透過新的測量和網絡技術實現高可靠性無線傳感網絡。本文介紹了一個展示平台,該平台將ADuCM355的通用傳感器接口功能與 ADI 的 SmartMesh ® IP 技術的線狀可靠性相結合,以形成一個以 pH 測量為重點的穩健、低功耗無線水質監測系統水質指標。該原理可以很容易地擴展到其他電化學參數,為每個無線傳感節點形成一套水質測量。

圖 1. 典型的電化學測量系統。
pH 測量和 pH 探頭
pH值是水溶液中氫和氫氧根離子的相對量的量度。中性溶液是其中氫離子濃度正好等於氫氧根離子濃度的溶液。pH 是表示氫離子濃度、測量溶液酸度或鹼度的另一種方式,定義為:

其中 H+ 是氫離子濃度,單位為 mol/L。
溶液的pH值範圍為0~14,中性溶液的pH值為7,酸性溶液的pH值小於7,鹼性溶液的pH值大於7。
pH 探頭是由玻璃電極和參比電極組成的電化學傳感器。

圖 2. pH 探針。
當 pH 探針插入溶液中時,測量電極會產生取決於溶液氫離子活性的電壓,然後將其與內部參比電極的電位進行比較。測量電極和參比電極之間的差值是測量的電位,用能斯特方程表示為:

在哪裡:
E 是具有未知活性的電極的電壓
a = ±30 mV,零點容差
T 是以°C 為單位的環境溫度
n = 1 在 25°C,化合價(離子上的電荷數)
F = 96485 庫侖/摩爾,法拉第常數
R = 8.314 伏庫侖/°K mol,理想氣體常數
pH = 未知溶液的氫離子濃度
pH ISO = 參比電解液的氫離子濃度;查閱探測文件;典型 pH ISO = 7
該等式表示以已知方式隨 pH 值變化的生成電壓。它還表明產生的電壓與溶液的溫度成正比。隨著溶液溫度升高,兩個電極之間的電位差增加,反之亦然。理想的 pH 探頭在 25°C 時產生 ±59.154 mV/pH 單位。
溫度的變化也會改變測量電極的靈敏度,進而導致測量誤差。該誤差是可預測的,可以透過在整個溫度範圍內校準探頭,然後在後續測量期間校正溫度來解決。通常,溫度傳感器集成在 pH 探頭中。溫度傳感器可以是負溫度係數 (NTC) 熱敏電阻或 RTD,例如 PT100 或 PT1000。帶有溫度傳感器的 pH 探頭如圖 3 所示。

圖 3. 帶溫度傳感器的 pH 探頭。
如果溫度傳感器測量溫度變化,則將校正因子應用於最終的 pH 讀數,然後儀表顯示校正後的更準確讀數。這種機制可以很好地補償由於溫度變化而可能出現的任何 pH 誤差。
帶 ADuCM355 的 pH 測量單元

圖 4. 帶有連接到 ADuCM355 的集成溫度傳感器的 pH 探頭。
ADuCM355 是業界最先進和高度集成的化學傳感器測量前端,為 pH 測量提供平台解決方案,具有與低功耗微處理器集成的所有必要測量功能。ADuCM355 以小尺寸實現了一個非常低功耗的測量平台,使其足夠小,可以在傳感器外殼內實現,同時提供台式儀器的功能和性能。圖 4 顯示了 ADuCM355 的 pH 測量板,帶有 BNC 和 RCA 連接器,用於連接 pH 探頭和溫度傳感器。該板來自CN-0428參考設計,有關該板的更多詳細信息,請參見圖 5。

圖 5. 帶有 BNC 和 RCA 連接器的 ADuCM355 pH 測量 PCB。
將 pH 測量傳感器節點連接到 SmartMesh
透過將 ADuCM355 與 Analog Devices SmartMesh 收發器相結合,我們創建了一個小型、低功耗 pH 測量傳感器節點。ADuCM355 以數位輸出的形式提供測得的 pH 數據。然後,該數位數據通過 UART 連接到 Analog Devices 的LTP5902 SmartMesh IP 無線收發器。LTP5902 通過 SmartMesh 網絡將數位數據傳輸到 SmartMesh IP 管理器。

圖 6. 連接到 ADuCM355 和 SmartMesh 無線傳感器節點的 pH 傳感器。
SmartMesh 是 Analog Devices 專有的 2.4 GHz 多跳無線網狀網絡解決方案,基於 IEEE 802.15.4e 標準。它包括 AES 128 加密和身份驗證,提供強大的端到端安全性。它具有超低功耗和高能效,使每個傳感器節點都可以使用電池運行。
SmartMesh 網絡使用時隙通道跳躍 (TSCH) 鏈路層進行通訊,該鏈路層提供三重播放冗餘。SmartMesh 網絡管理器(網關的一部分)協調計劃、管理安全、執行無線編程 (OTAP) 並每週 7 天、每天 24 小時自動優化連接。網絡管理器還通過 API 提供詳細的網絡健康報告。對於小型網絡,一個嵌入式管理器可以支持多達 100 個傳感器節點(也稱為微塵)。VManager 支持多達 50,000 個節點的真正龐大的安裝。

圖 7. 網關內帶有傳感器節點和網絡 IP 管理器的 SmartMesh 網絡。
嚴格的網絡壓力測試確保 >99.999% 的數據可靠性,使 SmartMesh 成為必須保持高網絡可用性且不丟失數據包的工業無線傳感器網絡的完美解決方案。
無線水質監測系統

圖 8. 使用 ADuCM355 和 SmartMesh 的無線水質監測系統。
如圖 8 所示的無線水質網絡展示包括:
・四個傳感器節點:
o 每個傳感器節點都由一個現成的玻璃電極 pH 探頭和一個連接到 ADuCM355 和 SmartMesh IP 節點的集成溫度傳感器組成,如圖 6 所示。
o pH 探頭檢測 pH,ADuCM355 執行測量和計算,並在數位輸出中提供測量的 pH,然後透過無線 SmartMesh 網絡將其傳輸到 SmartMesh IP 管理器。
o SmartMesh IP 管理器通過 USB 連接到 PC。
・本系統中的網關由 PC 執行。此 PC 已安裝 Node-Red 和 SmartMesh SDK。SmartMesh SDK 用於為連接到 Node-RED 的數據創建一個 JavaScript 對象表示法 (JSON) 服務器。Node-RED 用於顯示來自每個傳感器節點的測量 pH 數據,並允許連接到 IBM Watson、Amazon AWS 等雲服務。
硬體設置

圖 9. 無線水質網絡。
出於展示目的,我們使用了一個交錯的三腔魚缸,水從頂部流向隨後的腔室。pH 傳感器探頭浸入每個腔室中。我們將第四個傳感器放置在遠處的參考解決方案中(圖 9 中未顯示),以說明 SmartMesh 遠距離無線通訊。當我們改變頂室溶液的 pH 值時,Node-RED 上的數據會更新,指示新的 pH 值。隨著這種新的 pH 溶液從頂部流到隨後的腔室,另外兩個 pH 傳感器會更新它們的測量值,並且數據會顯示在屏幕上。由於第四個傳感器浸入沒有 pH 變化的參考溶液中,因此該傳感器的讀數是恆定的。以下部分提供了有關 Node-RED 和測量數據的更多訊息。您還可以查看展示錄音在這裡。

圖 10. 傳感器節點。
測量數據
使用 Node-RED 在 PC 上顯示來自 4 個傳感器節點的 pH 測量值。
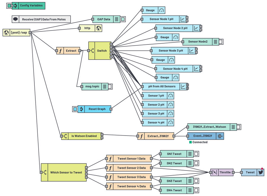
Node-RED 是一種帶有基於 Web 的瀏覽器的編程工具,允許將硬件設備、API 和其他在線服務連接在一起。演示的 JSON 流如圖 11 所示。

圖 11. JSON 流。

圖 12. 無線水質演示儀表板。

圖 13. IBM Watson 上顯示的 pH 測量數據。

圖 14. 推文形式的 pH 測量數據。
結論
本文介紹了使用 Analog Devices 的 ADuCM355 和 SmartMesh IP 技術的無線水質監測系統。這些產品的小尺寸和低功耗特性允許傳感器節點由電池供電。強大的 SmartMesh 技術即使在惡劣的外部環境中也能可靠地傳輸數據。展示了一個高度可靠的無線監控系統和與雲的連接。取決於最終應用,這具有巨大的潛力,因為該技術允許在難以到達的位置監測水質,使用戶能夠針對不同的水質閾值創建警報和警告,並利用數據變得更強大和更好有關連續水質的訊息。
聯繫我們
ADI 所有產品請洽【 安馳科技 】
安馳科技|ADI亞德諾半導體網站:https://anstekadi.com
安馳科技 LINE 官方帳號:https://lin.ee/5gcKNi7
安馳科技 Facebook 官方帳號:https://www.facebook.com/ANStek3528
安馳科技EDM訂閱 https://anstekadi.com/Home/EDM
申請樣品與技術支援:https://www.surveycake.com/s/dQ3Y2
與我聯絡:Marketing.anstek@macnica.com