更多後備電源相關
影音►https://reurl.cc/Aye6Zj
解決方案►https://reurl.cc/qZjK8E



產品詳情
低成本、針對3.3V電壓的備份電源解決方案。
LTC3643 是一款用於提供系統後備電源的雙向同步升壓型(用於充電)電容器充電器和降壓型(用於放電)穩壓器,其可採用一個介於 3V 至 17V 的輸入電源對一個高達 40V 的電容器陣列(減少板上電容器數量,縮小空間,並提供高容量後備電源)。
當輸入電源降至可編程設計電源故障門限以下時,升壓充電器反向工作,作為同步降壓型穩壓器,在此電源中斷/故障條件下從備用電容器為系統供電軌供電。
為備用電容器充電時,可以使用一個外部低值檢測電阻器來維持來自輸入電源的精確電流限值或實現PowerPath™功能。
降壓型轉換器的工作在 1MHz 開關頻率,允許使用小型外部元件。穩壓期間的低靜態電流可最大限度地提高備用電容器的能量利用率。
應用
-
備用電容器系統
-
電源故障備份系統
-
固態硬碟
特點和優勢
-
雙向同步升壓電容充電器/降壓穩壓器,用於系統備份
-
寬輸入電壓範圍:3V 至 17V
-
高達 40V 的電容電壓存儲,用於高能量備份
-
2A 最大 CAP 充電電流
-
集成功率 N 溝道 MOSFET(頂部 150mΩ,底部 75mΩ)
-
集成功率 N 溝道 MOSFET,用於輸出 /電容斷接 (50mΩ)
-
充電期間的輸入電流限制
-
快速 1MHz 開關頻率
-
用於系統電壓調節的基準精度為 ±1%
-
充電狀態和輸入電源故障的指示燈輸出
-
扁平 24 引腳 3mm × 5mm QFN 封裝
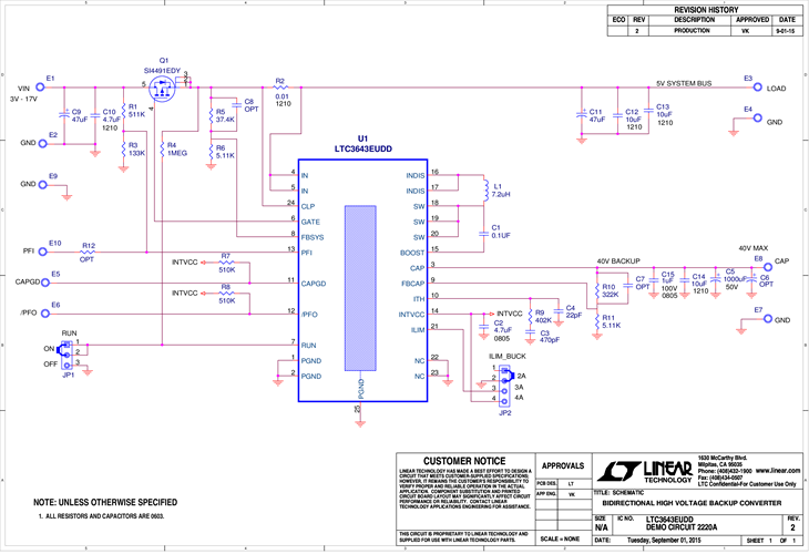
評估套件 (1) DC2220A
LTC3643 演示板 |2A,雙向 40V 升壓充電器/降壓備用電源穩壓器,3V ≤V 輸入 ≤ 17V (升壓),V輸出 = 5V @ 2A/3A/4A (降壓)





概述
演示電路2220A是一款2A、雙向充電器/穩壓器,內置雙向同步升壓充電器和降壓型轉換器LTC3643。當輸入電壓存在時,DC2220A 通過在升壓模式下將存儲電容器充電至約 40V 來實現備份。它在降壓模式下對存儲電容器放電,在輸入被移除時提供 5V 的穩壓負載電壓。在電容充電器模式和系統備份模式下,其寬電壓範圍使其非常適合各種應用。LTC3643 能夠將一個輸入軌提升至一個相對較高的 40V 電壓,再加上 DC2220 添加外部電容器組的選項,使得該穩壓器成為儲能應用的絕佳選擇。
ADI所有產品請洽【 安馳科技 】
安馳科技|ADI亞德諾半導體網站:https://anstekadi.com
安馳科技 LINE 官方帳號:https://lin.ee/5gcKNi7
安馳科技 Facebook 官方帳號:https://www.facebook.com/ANStek3528
申請樣品與技術支援:https://www.surveycake.com/s/dQ3Y2
與我聯絡:marketing@anstek.com.tw