耳戴式、可穿戴產品日益成為市場熱點,消費者對這些產品也提出了更高要求,要求它們不但體積小巧,而且電池壽命長。 顯而易見,設備尺寸限制了電池容量。本文介紹如何利用單感應器多輸出 (SIMO) 電源轉換器技術節省電路板空間。SIMO 架構及其穩壓器的低靜態電流使 IC 能夠有效延長空間受限電子產品的電池壽命。
■作者:
Cary Delano / Maxim Integrated 行動方案事業部 技術團隊工程師
Gaurav Mital / Maxim Integrated 行動方案事業部 技術團隊首席工程師
本文將幫助您深入理解 SIMO 技術及其工作原理,同時您將了解到更多關於電源管理 IC (PMIC) 的知識,這些 IC 具有 SIMO 調節器,能夠降低功耗和總體元件數量,同時以不到一半的空間提供與傳統方案相同的功能。
滿足可攜式裝置的電池壽命要求
在您佩戴耳機長途跋涉或者整個下午都忙於某個大型專案時,您一定不希望被迫停下來對耳機重新充電。您希望耳戴式、可穿戴及其他小尺寸、電池供電設備能夠長時間可靠的工作。
從設計角度看,用戶的期望很高。尺寸限制了 Li+ 電池容量,而電池在每次充電後需要保持盡可能長的工作時間;對於電源,則必須滿足子系統各種不同的供電電壓要求。
SIMO 架構為這些系統提供了最佳方案,整合了原本要求多個分立元件實現的功能。我們接下來深入瞭解一下什麼是 SIMO,及其在升壓 / 降壓調節器中如何工作。
SIMO 架構概述
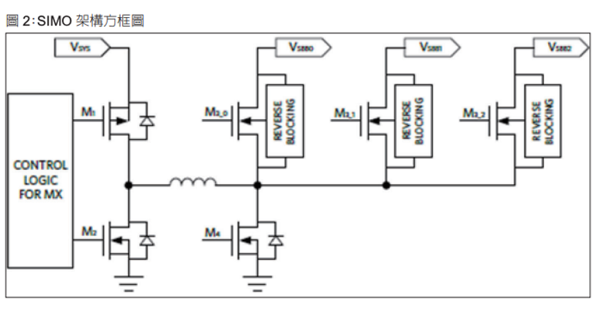
在傳統的多通道開關穩壓器中,每個開關調節器都需要一個獨立的感應器 ( 圖 1)。這些感應器物理尺寸大、成本高,對於小尺寸設計非常不利。

另 一個選擇是使用線性穩壓器,這種穩壓器速度快、尺寸小且雜訊低,但功耗較大。還有一種使用多路低壓差穩壓器 (LDO) 與 DC-DC 轉換器相配合的混合方案。儘管這種配置的功耗和散熱處於中等水準,但設計尺寸仍然大於單獨的 LDO 結構。
具有升 / 降壓功能的 buck-boost SIMO 轉換器使用單個感應器,可在較寬的輸出電壓範圍內調節多達三路輸出電壓。與僅支援降壓的 buck SIMO 相比,升 / 降壓結構調整每個通道電壓所需的時間較少,有助於更好地利用感應器。當一路或多路輸出電壓接近輸入電壓時,buck SIMO 的弱點被進一步放大。當輸出電壓接近電池電壓時,buck SIMO 將力不從心。此時,buck SIMO 將佔用感應器很長時間,進而影響到其他通道。

多數情況下,系統中難免使用感應器。LDO 雖然體積小,但其本身也無法實現升壓。SIMO 只要求一個感應器,對於要求至少一路升壓的設計, buck-boost SIMO 更適合。
感應器飽和電流 (Isat) 指使感應器值下降到規定值 70% 時對應的電流,與磁芯材料、感應器磁芯尺寸等因素有關。與使用獨立 DC-DC 轉換器相比, SIMO 架構僅使用一個感應器,帶來諸多優勢:
-
在系統允許的情況下,可以更好地利用垂直空間 (Z 高度 )。
-
由於不必像傳統方案一樣使用大量感應器,節省費用和占位面積。
-
時間複用,多數情況下,系統的不同功能並非同時運作。當總電流小於各路輸出電流之和時,這種優勢更加明顯。例如,有些設計中會按照不同順序使用不同通道的供電電壓。比如,藍牙系統,可在啟動某項功能之前先下載資料。這意味著射頻電路供電電源與被啟動功能的電源不會同時使用。所以,SIMO 感應器要求的總 Isat 小於單個轉換器要求的電流。
-
RMS ( 感應器電流額定值 )——即使通道間未採用時間複用,各項功能的峰值功耗也不會同時發生,同樣低於總感應器 Isat 要求。
克服 SIMO 架構的缺點
使用 SIMO 架構並非沒有缺點,深思熟慮的設計非常重要。例如,由於單感應器交替為輸出提供能量,輸出電壓紋波往往較高。此外,SIMO 在重載時,受限於時間,在伺服每路通道時可能有延遲,會進一步加劇輸出電壓紋波。使用較大的輸出電 容可以抵消這些輸出電壓紋波,同時保持占位面積 /BOM 方面的優勢。
Maxim 的新型電源管理 IC (PMIC) MAX77650 和 MAX77651,實現了這些方面 的完美平衡。這些 PMIC 設計採用微功耗 SIMO 升 / 降壓 DC-DC 轉換器架構。PMIC 中整合的 150mA 低壓差穩壓器 (LDO) 為音訊等雜訊敏感應用提供雜訊抑制。與串列資料線 (SDA) 和串列時鐘線 (SCL) 串聯的可選電阻最大程度降低匯流排上的串擾和下沖,同時也保護器件輸入不受匯流排高壓尖峰的損害。調節器的每個通道都擁有低靜態電流 (1μA) 特 性,有助於延長電池壽命。由於 IC 始終工作在非連 續傳導模式 (DCM),感應器電流在每個週期末尾變為零,最大程度地降低串擾、防止振盪。
SIMO 轉換器的每路輸出都具有升壓 / 降壓配 置,產生的輸出電壓能夠高於、低於或等於輸入電 壓,充分利用了整個電池電壓範圍。由於每路輸出的峰值感應器電流可程式設計,可優化效率、輸出 紋波、電磁干擾 (EMI)、PCB 設計及負載能力,達 到最佳平衡。這些IC的效率額定值高於85% @ 3.3V 輸出。
SIMO 架構找到了低功耗和小尺寸之間的最佳 平衡,低功耗對於散熱受限的小尺寸應用極其重要。從圖 3 可以看出,與帶有多個 LDO 的 DC-DC 轉換器或簡單的多路 DC-DC 轉換器相比,MAX77650 PMIC 在散熱和尺寸方面達到了最佳化。
MAX77650/1 中的 SIMO 控制採用專有的控制器,確保所有輸出都能夠及時達到能量支援。如果沒有任何通道的調節器要求能量支援,狀態機就停留在低功耗狀態。一旦控制器識別出某個調節器需要伺服,則對感應器充電,直到達到峰值限流值。

接下來,感應器電能對相關輸出進行放電,直到電流達到零。如果多路輸出通道同時要求伺服,控制器可確保沒有任何輸出獨佔開關週期,而是在要求伺服的輸出之間交替分配開關週期。不需要伺服的輸出將被跳過。
SIMO 架構也提供軟啟動功能,最大程度降低突波電流。軟啟動功能是通過限制啟動期間的輸出電壓擺率實現的。為了徹底、及時關斷系統外設,每路 SIMO 升 / 降壓通道具有有源放電功能,根據 SIMO 調節器的狀態自動獨立使能每路 SIMO ( 也可 通過 I 2 C 禁止有源放電功能 )。
電源性能:SIMO 與傳統架構的比較
圖4 所示為常見應用的 MAX77650 電源拓撲框圖。從圖中可以看出,四個負載中有三個通過高效 SIMO 開關調節器連接到 Li+ 電池。第四個負 載由 LDO 利用 2.05V SIMO 輸出供電,效率達到 90.2% (1.85V/2.05V)。
表1所示為傳統架構與SIMO架構之間的比較。 ( 更多詳細資訊請參考下文中“更多資訊”部分提供的連結:設計方案,“利用 SIMO 延長耳戴式設備電池壽命”。)
Maxim 提供 SIMO 計算器,幫助用戶研究 SIMO 相關參數之間的平衡。請參見下文“更多資 訊”部分的計算器連結。

SIMO 輸出電壓紋波與以下因素有關:
a. 輸出電容
b. 感應器
c. 輸出電壓設置
d. 峰值限流設置
SIMO 可提供的輸出電流與以下因素有關:
a. 輸入電壓
b. 輸出電壓
c. 峰值限流設置
d. 其他 SIMO 通道的輸出電流
SIMO 開關頻率與以下因素有關:
a. 輸入電壓
b. 輸出電壓
c. 峰值限流設置
d. 感應器
在這款基於試算表的 “calculator” 工具標籤頁, 可在頂部對應儲存格輸入系統參數。最相關的計算值用黃色突出顯示。如果某個參數超出正常範圍,相關單元將以紅色突出顯示。備註部分提供關於增強設計方法的指南。
總結
對於耳戴式、可穿戴以及類似小尺寸、電池供電設備,較長電池壽命對於客戶滿意度至關重要。與傳統升 / 降壓結構相比,SIMO 架構減少了元件數量,延長電池壽命。本文介紹了整合 SIMO 開關調節器的 PMIC,能夠完美解決超低功耗、空間受 限應用面臨的挑戰。
看更多:
►ANC主動降噪 ADAU1860可編程音訊處理器
►MAX98390 業界領先D類DSM智慧放大器
►如何設計電池充電速度快4倍的安全穿戴設備
►SIMO調節器讓聽戴設備電池更持久
►現在你能聽到我說話了嗎?延長聽戴設備的壽命
►為您的便攜設計選擇一款定制的SIMO PMIC
►BMS-智能耳機 4x快速充電SIMO PMIC
►SIMO有效延長空間受限電子產品的電池壽命
►SIMO 架構的優點
►使用MAX77650 PMIC 的 SIMO技術
聯繫我們
ADI 所有產品請洽【 安馳科技 】
安馳科技|ADI亞德諾半導體網站:https://anstekadi.com
安馳科技 LINE 官方帳號:https://lin.ee/5gcKNi7
安馳科技 Facebook 官方帳號:https://www.facebook.com/ANStek3528
安馳科技EDM訂閱 https://anstekadi.com/Home/EDM
申請樣品與技術支援:https://www.surveycake.com/s/dQ3Y2
與我聯絡:Marketing.anstek@macnica.com