摘要
本文詳細討論氮化鎵(GaN)技術,並說明如何將此類寬能隙(Widebandgap, WBG)開關應用於開關模式電源供應器(Switch-mode power supply, SMPS)中。文中介紹了電路實例,探討使用專用 GaN 驅動器與控制器的優點,並展示如何利用 LTspice® 工具來理解電源供應器中 GaN 開關的使用。最後,本文也對 GaN 技術的未來發展提出展望。
簡介
寬能隙技術在開關模式電源供應器領域正變得越來越普及。對於有興趣在未來設計中採用這項相對較新技術的電路設計工程師而言,理解其優勢與挑戰,並累積實際經驗是必要的。
寬能隙半導體
矽(Silicon)是電子領域中最令人驚豔的材料。其生長純淨塊材矽(Bulk Silicon)以及進行 p 型與 n 型摻雜的能力,造就了微電子領域龐大的基礎設施與產業規模。這帶來了低成本且供應充足的元件,無止盡地滲透進我們的生活。然而,當工程師不可避免地將工具推向性能極限時,我們仍不斷尋求更好的電晶體。雖然矽在各種應用的多數案例中表現出色,但某些材料特性限制了速度、功率密度及溫度範圍的進步。儘管市面上已有砷化鎵(GaAs)、碳化矽(SiC)及氮化鎵(GaN)等其他半導體技術,但設計人員在構建矽電路方面擁有的經驗是巨大的,這涵蓋了研究、開發工具鏈及生產製造。根據 SEMI.org 的數據,2023 年全球矽晶圓出貨量達 126.02 億平方英吋,足以覆蓋 1,000 個足球場。對於一個不斷追求微型化解決方案的產業來說,這是一項了不起的成就!
對矽的熟悉程度使產業能隨著時間推移不斷突破矽的極限。然而,認真考慮替代半導體技術的壓力日益增加,使得寬能隙半導體的研究產生了實質成果。
砷化鎵(GaAs)是一種 III-V 族能隙半導體,適用於微波、雷射二極體及太陽能電池等高頻應用。其高飽和電子速度與遷移率使其能在 100 GHz 以上的頻率運作。
碳化矽(SiC)在電子領域的應用由來已久。早期主要應用於發光二極體(LED)。由於其耐高溫與高壓能力,碳化矽被用作電源供應器中的功率級元件。目前市面上已有電壓範圍遠高於 1000 V 的開關與二極體。
GaN 是一項在電力應用中能取代或強化矽電路的特定技術。在 1990 年代初期,GaN 大多屬於研究級材料;但到了 2003 年,GaN 的產量已在半導體中排名第三,僅次於矽和砷化鎵。早期應用案例包括固態照明與射頻(RF)電子。
2012 年,GaN 原型首次作為功率開關(pGaN HEMT 裝置)應用於開關模式電源供應器,以取代矽場效電晶體(FET),這使得電源供應器擁有比傳統矽 FET 更高的轉換效率。生產 GaN 裝置的主要困難,過去及現在仍在於生長大型單晶以產生高品質的大尺寸晶圓。
GaN 相較於矽具有許多優點。主要優勢在於特定電流與電壓額定值下具有較低的漏極(Drain)與閘極(Gate)電容。此外,GaN 開關在物理尺寸上比矽更小,有助於實現微型化解決方案。GaN 材料具有高崩潰電壓,適用於 100 V 以上的應用;但在 100 V 以下,其高功率密度與快速開關能力亦能提供優勢,例如在設計不同電源供應器時實現更高的電源轉換效率。
GaN 是一種寬能隙半導體,其能隙電壓為 3.4 eV(矽為 1.1 eV)。然而,在電源設計中,各項性能指標(Figure of Merit)的重要性各異。一個極具價值的應用案例是 400 V 中間匯流排應用,例如在 240 V 交流電源轉換器中,使用 650 V 崩潰電壓、漏極源極電流約 30 A 的 FET。若使用矽 FET,該系統需要 93 nC 的閘極電荷,而使用 GaN FET 僅需 9 nC。使用此類開關的應用功率約在 1 kW 至 8 kW 之間。利用 GaN 裝置小閘極電容的優點,可實現更快的開關切換時間(Switch Transition Times)並降低開關損耗(Switching Losses),最終提升轉換效率,特別是在使用更小型磁性元件的高頻開關應用中。
在開關模式電源供應器中使用寬能隙半導體
將矽基 MOSFET 替換為 GaN 裝置時,確實會面臨一些挑戰。這些挑戰涉及 GaN 閘極驅動、開關切換期間的快速電壓變化,以及死區時間(Dead Time)內的高導通損耗。
首先,GaN 開關的閘極電壓額定值通常低於矽 FET。大多數 GaN 製造商建議的典型閘極驅動電壓為 5 V。有些產品的絕對最大額定值僅為 6 V,這使得建議驅動電壓與損壞裝置的臨界閾值之間幾乎沒有餘裕。建議的閘極驅動電壓因製造商而異。此限制加上 GaN 裝置極小的閘極電荷,意味著驅動級必須嚴格限制最大閘極驅動電壓,以避免損壞 GaN 裝置。
其次,必須處理電源供應器開關節點(Switch Node)的快速電壓變化(dv/dt)。這可能導致下管開關(Bottom Switch)發生誤導通(False Turn-on)。GaN 裝置的閘極非常小,周圍(如開關節點)的任何快速電壓變化都可能透過電容耦合到 GaN 開關的小閘極並使其導通。為了更好地控制導通與關斷曲線,需要獨立的拉電流(Pull-up)與灌電流(Pull-down)引腳,以及經過精細設計的印刷電路板(PCB)佈局。
最後,GaN FET 在死區時間內的導通損耗較高。死區時間是指橋式結構中高側(High-side)與低側(Low-side)開關同時關斷的時間。死區時間對於防止高壓軌對地短路是必要的。在死區時間內,電流通常流經低側開關的本體二極體(Body Diode)。解決此死區時間高導通損耗的方法之一是嚴格縮短死區時間的長度。這必須在不產生高側與低側開關重疊時間(Overlapping Times)的前提下完成,以避免對地短路。
另一點值得一提的是,GaN 提供了更寬的轉換範圍。其快速的上升與下降時間允許比矽 MOSFET 更小的占空比(Duty Cycle)。
使用與矽不同的開關
多年來,矽開關一直是電源轉換產業功率級開關的首選。現在既然 GaN 開關可供電源設計人員使用,它們該如何取代矽開關?它們僅是直接替換(Drop-in Replacement),還是功率級設計會有所不同?
圖 1 展示了典型降壓穩壓器(Buck Regulator)開關模式電源供應器的功率級。紅色箭頭標示了在使用 GaN 開關時可能需要增加的組件。GaN 開關不具備本體二極體的便利性。矽 MOSFET 中的本體二極體是由矽製程結構產生的 p-n 接面。GaN 技術的製程有所不同,因此沒有簡單的 p-n 接面本體二極體。然而,GaN 開關透過不同機制產生類似結果。GaN 裝置導通僅涉及多數載子,因此具有零反向恢復(Zero Reverse Recovery)。但由於 GaN FET 不具備矽 MOSFET 那樣的本體二極體順向電壓,GaN FET 兩端的電壓可能變得相當大。因此,死區時間內的功率損耗相當高。這就是為什麼在使用 GaN 開關時,縮短死區時間比使用矽開關更為重要的原因。
圖 1. 在使用 LTC7800 降壓轉換器功率級中的 GaN 技術作為功率開關時需考慮的必要組件。
矽 MOSFET 具有本體二極體,電源設計在死區時間內會大量利用它。在降壓穩壓器的低側開關中,流經其本體二極體的電流提供了電感所需的連續電流。若低側開關沒有本體二極體,每一點死區時間都會導致降壓穩壓器的開關節點電壓降至負無限大。毫無疑問,電路會損失能量,並最終在達到負無限大之前,因電壓超出開關的額定電壓而燒毀。
在使用 GaN 開關時,如果源極與閘極處於相同電位,但在電感等連續電流源作用下,GaN FET 將會反向導通。
由於 GaN 開關不包含像矽 MOSFET 那樣的 p-n 接面本體二極體,低側開關需要構建一條繞過低側開關的替代電流路徑,以允許死區時間內的電流流動。圖 1 顯示在低側 GaN 開關的漏極與源極之間放置了一個簡單的蕭特基二極體(D2)。該二極體將在電路的死區時間內迅速接管電感電流。
在 GaN FET 反向導通期間,由於 GaN FET 的對稱性,漏極與源極會翻轉。閘極保持在地電位,但開關節點會自動偏置到 GaN FET 的最小導通閾值(通常為 GND-2V 至 GND-3V)。由於 VGS 未優化,導通電阻(RON)在反向導通時會受到影響。外部蕭特基二極體提供了一條替代路徑,無需讓 GaN FET 進行反向導通。
圖 2 中使用 GaN 開關的第二處修改是與二極體 D1 串聯的電阻,它提供來自 INTVCC 電源電壓至電路高側驅動器的基本電壓。可能需要此電阻來限制高側驅動器的峰值電流。
圖 2. 專用 GaN 控制器可實現穩健且高密度的電源電路。
最後,可能需要齊納二極體(Zener Diode)D3 來防止高側驅動器電源電壓出現過大的電壓尖峰。
雖然圖 1 中的附加組件看起來相當簡單直觀,但要確保此類電路在所有運作條件下都能可靠運行,需要在工作台上進行精細調整與周詳評估。此外,還需考慮量產時的組件數值變異及老化問題。最終的風險是造成 GaN 開關的永久損壞。
使用專用 GaN 控制器
要避免在使用 GaN 開關的開關模式電源功率級中進行複雜的保護功能評估,一個簡單的方法是選擇專門設計用於驅動 GaN 開關的電源控制器。這類控制器內建了必要的電路,可安全且高效地驅動 GaN FET,而無需圖 1 中所示的大量外部元件。
圖 2 顯示了使用專用 GaN 控制器 LTC7891 的設計方案。與傳統控制器相比,LTC7891 具有靈活的設計,能適配目前市場上各類 GaN 開關。由於 GaN 技術仍在持續創新,未來的開關可能與今日的產品有所不同,而 LTC7891 提供了獨立的閘極驅動引腳(分別用於拉電流與灌電流),讓工程師能分別控制 GaN 開關閘極電壓的上升與下降斜率。這有助於優化功率級驅動,將振鈴(Ringing)與過衝(Overshoot)降至最低。
除了獨立的驅動引腳外,LTC7891 與傳統控制器還有許多不同之處。它具備內部自舉開關(Bootstrap Switch),可防止在死區時間內對高側驅動器過度充電,且無需外部組件即可可靠實現。
另一個重要特性是智慧型近零死區時間控制(Smart Near Zero Dead Time Control)。這能確保運作的可靠性,並顯著提升電源轉換效率,同時支持高達 3 MHz 的開關頻率。此外,LTC7891 允許精確調節閘極驅動電壓(4 V 至 5.5 V),以優化各種 GaN FET 所需的 VGS。
使用通用控制器 IC
除了透過外部被動元件修正傳統控制器,或使用專用 GaN 控制器外,工程師還可以選擇使用傳統控制器 IC 搭配針對 GaN 優化的驅動器級(Driver Stage)。這能有效解決 GaN 的挑戰,同時保持設計的簡單與穩健。
圖 3 展示了使用 LT8418 驅動器 IC 實現的降壓穩壓器功率級。該驅動器採用極小的 WLCSP(晶圓級芯片尺寸封裝),可大幅降低寄生電阻與電感,減少因電流快速變化而產生的電壓偏移。
圖 3. 使用 LT8418 驅動器 IC 的降壓穩壓器功率級。
透過模擬輔助電路設計
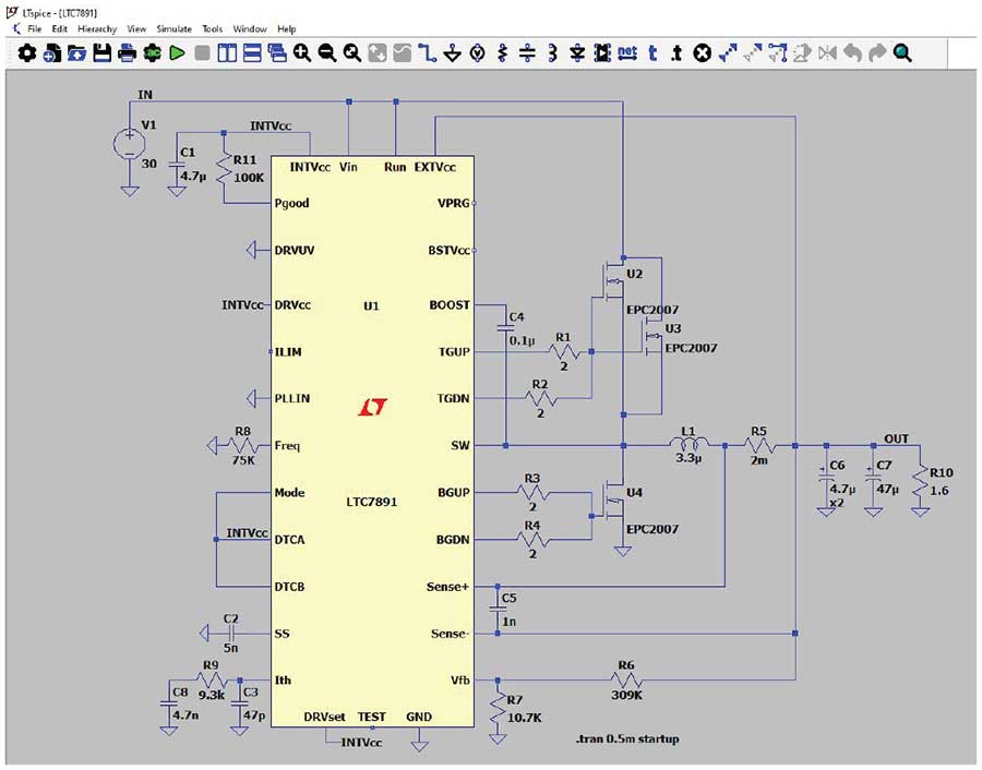
一旦選定了合適的硬體、控制器 IC 和 GaN 開關,獲得初步評估結果的一個好方法是進行詳細的電路模擬。Analog Devices 的 LTspice® 提供了完整的電路模型,可供免費模擬使用。這是學習如何使用 GaN 開關的一種便捷方式。圖 4 顯示了使用 LTC7891 的模擬電路圖。此外,也提供雙通道版本的 LTC7890。

圖 4. LTspice,用於 GaN 電源供應器的實用模擬工具。
整合寬能隙技術
雖然 GaN 技術非常適合用於製造 FET 並將其應用於先進的功率級(Power Stage),但 GaN 未必有能力,也不具成本效益來作為開關模式電源供應器的控制電路(Control Circuitry)。因此,在可預見的未來,我們將看到一種混合式架構(Hybrid Approach)。控制部分將以矽(Silicon)為基礎,採用高度優化的控制與驅動電路來驅動高功率 GaN 開關。這種方法在現今技術上已可實現,且具有成本競爭力。
然而,這需要在單一電路中使用多個晶粒(Die)。這可以透過像本白皮書範例中所示,將 GaN 開關獨立分離;或是透過 ADI 的全整合混合式架構,將多個晶粒整合在一個電源轉換器 IC 中,甚或是整合了包括電感在內許多被動元件的 μModule® 電源模組解決方案中。
如前所述,發展大型、高品質的 GaN 仍是一項挑戰。鑽石基氮化鎵(GaN-on-Diamond)是加工 GaN 開關的一種方式。然而,自 2010 年左右以來,GaN 製造的主流選擇是矽基高電子遷移率電晶體(HEMTs on Silicon),因為它能實現更大的晶圓直徑,並利用現有的矽製程基礎設施來降低成本[2]。這種方法早期的技術挑戰已經獲得解決,但該技術仍需要多年的進一步發展。在這種情況下,GaN 元件是利用矽晶圓上的 GaN 磊晶(Epitaxy)製成的,因此它們不像矽或碳化矽(SiC)那樣是生長出來的塊狀晶體(Bulk Crystals)。
請參閱表 1,了解 ADI 目前針對搭配 GaN 開關的寬能隙電源供應器所提供的產品。
表 1. 專為 GaN 功率開關設計的現有電源管理元件

GaN 技術的未來
用於開關模式電源供應器的 GaN 技術已達到穩固的發展階段,許多電源應用已可採用此技術進行設計。然而,隨著每一代新 GaN 開關的推出,技術將會有進一步的發展。ADI 現有的 GaN 開關模式電源控制器與驅動器,無論是現在或未來,都是搭配不同供應商 GaN FET 的靈活且可靠的方式。
我們正走在 GaN 應用的道路上,許多方面都在進步中。首先,GaN 開關本身在今天已相當強健(Robust)。然而,對於這項相對較新技術的使用者來說,要完全接受開關的可靠度(Reliability),仍需要時間與發展。其次,GaN 開關的製程將進一步改善,提升良率(Yield)並降低缺陷密度(Defect Density),進而降低成本並提升可靠度。第三,市場上將推出越來越多專用的 GaN 驅動器(如 LT8418)以及開關控制器(如 LTC7890 和 LTC7891 降壓控制器),以簡化基於 GaN 的開關模式電源供應器的實作。
常見的 GaN 電壓為 100 V 和 650 V。這就是為什麼首批使用 GaN 技術的電源供應器設計主要落在 100 V 和 650 V 的最大電壓範圍內。然而,GaN 的特性,特別是極小的閘極電荷需求,同樣可以向下擴展至更低的電壓。未來,我們也將看到最大電壓在 40 V 範圍內的低壓電源供應器,利用 GaN 的優勢。此外,也很有可能看到高達 1000 V 的 GaN 開關。特別是在如此高的電壓下,快速切換將帶來極大的助益。
結論
能夠擴展電源供應器運作範圍與功率密度的半導體材料將持續發展。矽曾是令人興奮的材料,而 GaN 在未來的 10 到 15 年內將是大放異彩的絕佳材料。接下來還會有其他令人興奮的技術出現。電子產業已大幅成長,涵蓋汽車、人工智慧(AI)、連網技術等領域,並將持續成長以解決人類面臨的重大議題。每一個應用都將持續增長,需要更高的功率、更高的密度、更強的穩健性以及更高的效率。GaN 提供了與這些創新同步前進的機會。