高效率 4 開關降壓-升壓控制器提供精確的輸出電流限制

簡介

當轉換器的輸入電壓可能高於或低於調節後的輸出電壓且不需要隔離時,4 開關降壓-升壓轉換器(圖 1)通常是優於基於變壓器之拓撲的替代方案。降壓-升壓轉換器提供更寬的輸入電壓範圍、更好的效率,且無需體積龐大的變壓器。降壓-升壓轉換器的效率比同級的 SEPIC 轉換器高得多。

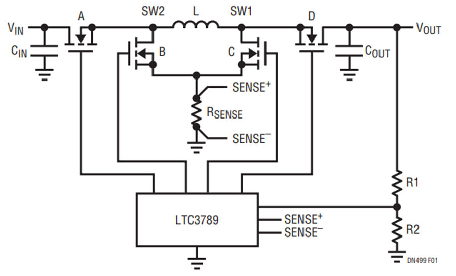
圖 1. 使用 LTC3789 的 4 開關降壓-升壓轉換器。

LTC3789 是一款降壓-升壓切換式穩壓器控制器,在定頻切換頻率下以電流模式運作。電流模式控制簡化了迴路補償,並僅需很小的輸出和輸入電容即可產生出色的負載和電源暫態響應。此外,精確的電感電流限制允許使用小尺寸電感。1

LTC3789 特點

內部振盪器可透過電阻、外加電壓進行編程,或鎖相至 200kHz 至 600kHz 頻率範圍內的外部時脈。LTC3789 的 4V 至 38V(最大 40V)寬輸入和輸出範圍,以及工作區域之間的無縫、低雜訊轉換,非常適合車用、電信和電池供電系統。透過為輸入側 MOSFET 添加高壓閘極驅動器(例如 LTC4444-5),可以輕鬆實現更高的輸入電壓。

圖 1 顯示了降壓-升壓轉換器的簡化電路圖。LTC3789 控制四個外部 N 通道 MOSFET(A、B、C、D)。功率級使用一個電感 (L) 和一個電流感測電阻 (RSENSE) 用於電流模式控制和電感電流限制。圖 2 至圖 4 顯示了降壓、降壓-升壓和升壓工作模式的開關波形。2

圖 2. 降壓模式 [VIN = 20V, VOUT = 12V]。

圖 3. 降壓-升壓模式 [VIN = 11V, VOUT = 12V]。

圖 4. 升壓模式 [VIN = 8V, VOUT = 12V]。

LTC3789 提供低高度 28 接腳 4mm × 5mm QFN 和窄型 SSOP 封裝。

從 4V 至 38V 輸入產生 12V、5A 輸出

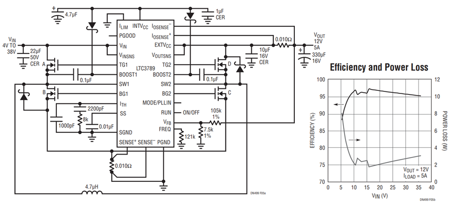
圖 5 顯示了一個降壓-升壓穩壓器,它接受 4V 至 38V 輸入並將其轉換為固定的 12V。

 

圖 5. 從 4V 至 38V 輸入調節出的 12V、5A 輸出以及相關的效率和功率損耗曲線。

LTC3789 包含兩個內部串聯穩壓器,可提供 5.5V 供閘極驅動器和控制電路使用。啟動期間,電流從 $V_{IN}$(最大額定值 40V)抽取,但一旦 $EXTV_{CC}$ 上的電壓超過 4.8V,即切換至 $EXTV_{CC}$(最大額定值 14V),以降低功率損耗。

這種 4 開關拓撲允許在關斷期間將輸出與輸入斷開連接。LTC3789 具備可調式軟啟動、啟動期間無逆向電流以及 1% 的輸出電壓精確度。

MODE/PLLIN 接腳可用於在脈衝跳略模式 (Pulse-skipping mode) 和強制連續模式操作之間進行選擇,或允許 IC 與外部時脈同步。脈衝跳略模式在輕負載下提供最低的漣波,而強制連續模式則以定頻運作,適用於對雜訊敏感的應用。

電源良好輸出接腳 (PGOOD) 指示輸出何時處於其設定點的 10% 以內。

精確的輸出(或輸入)電流限制

圖 6 所示的可選輸出電流回授迴路為電池充電和其他定電流應用提供支援,在這些應用中,精確的輸出電流限制至關重要。輸出電流限制功能提供定電流特性——即使輸出電壓因過電流狀況而被拉低,輸出電流仍被限制在恆定水準 (Constant Level)。或者,只需將感測電阻移至輸入側,即可精確控制最大輸入電流。

圖 6. 可選的輸出電流限制。

結論

LTC3789 是一款定頻電流模式降壓-升壓切換式穩壓器控制器,可接受 4V 至 38V 的寬輸入電壓範圍。單電感拓撲在精巧的佔用空間內產生高功率密度和高效率。其可選的電流限制功能對於電池充電等必須進行精確電流控制的應用非常有用。4