DN426::可攜式儀器的 6 通道 SAR ADC

引言

14 位元 LTC2351-14 是一款 1.5Msps、低功耗 SAR ADC,具有六個同步取樣差動輸入通道。它採用 3V 單電源供電,擁有六個獨立的取樣保持放大器和一個 ADC,實現了出色的通道間範圍匹配 (1mV) 和通道間偏斜 (200ps)。

多功能 LTC2351-14 非常適合工業監控應用,例如三相電力線監控以確保線電壓合規、可攜式電力線儀器儀表、功率因數校正、馬達控制和資料擷取。這些應用可能由電池供電,而 LTC2351-14 的低功耗和小尺寸正好非常適合此類應用。功耗僅 16.5mW,有助於延長電池續航力。3 線串列介面相比平行輸出元件需要更少的接腳,這使得 LTC2351-14 能夠採用 32 接腳、5mm x 5mm QFN 封裝。

電力線監控應用

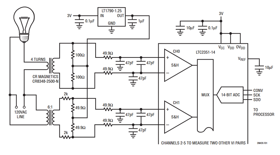
圖 1 展示了典型的電力線監控應用。電流由 CR Magnetics CR8348-2500-N 電流變壓器(比流器)偵測。LT1790-1.25 將變壓器的輸出偏壓至 LTC2351-14 輸入範圍的中間值,使輸入具有最大擺幅。6:1 變壓器和 41:1 衰減器按比例調整線電壓,變壓器輸出經過類似的偏壓處理。

圖 1. 典型的電力線監控應用

圖 2 顯示了凌力爾特 (Linear Technology) 混合訊號實驗室中的交流線電壓。辦公大樓電壓的典型特徵是峰值平坦,其中許多負載都是非線性的,例如電腦電源供應器。圖 3 顯示了流過 50W 白熾燈泡的電流。圖 4 顯示了流過 15W 緊湊型螢光燈泡(省電燈泡)的電流。圖 5 顯示了流過 4W LED 燈泡的電流。LTC2351-14 的 5MHz 全線性頻寬支援分析線路電壓和電流的高頻分量,在這種情況下它受到偵測變壓器的頻寬限制。

圖 2. 線電壓

圖 3. 50W 白熾燈的電流

圖 4. 15W 緊湊型螢光燈的電流

圖 5. 4W LED 燈泡的電流

結語

隨著 PCB 空間日益緊張,加上設計人員對低功耗 IC 的不懈追求,要實現高速資料擷取並不容易。LTC2351-14 和其他低功耗 SAR 轉換器可以最佳化解決方案的尺寸、功耗和成本。

作者

 

Guy Hoover 是一名擁有超過 30 年凌力爾特 (Linear Technology) 公司工作經驗的工程師,曾擔任技術員、IC 設計工程師和應用工程師。

他的職業生涯始於 LTC,當時的職位是技術員,並向參與多個產品工作的 Bob Dobkin、Bob Widlar、Carl Nelson 和 Tom Redfern 學習,涉及產品包括運算放大器、比較器、切換式穩壓器和 ADC。在此期間,他還花了大量時間來撰寫測試程式以對這些元件的特性進行分析。

他在 LTC 的下一段職業生涯是學習 PSpice 和設計 SAR ADC。由 Guy 設計的產品包括 LTC1197 系列 10 位元 ADC 和 LTC1864 系列 12 位元和 16 位元 ADC。

Guy 目前是混合訊號部的應用工程師,專門從事 SAR ADC 應用支援工作。這包括為 SAR ADC 展示板設計、撰寫 Verilog 程式碼和測試程式,幫助客戶最佳化包含 LTC SAR ADC 的產品,並希望撰寫有用的應用文章,將有關使用這些元件的知識傳遞給客戶。